Pteridophyta
De Bregnelignende planter (Pteridophyta) er en række eller division indenfor Karplanterne (Tracheobionta). Tidligere brugte man den danske betegnelse Karsporeplanter om denne division, og da omfattede den bl.a. Bregner, Ulvefodsplanter og Padderokplanter. Her følges de seneste, offentliggjorte resultater af de igangværende, fylogenetiske undersøgelser inden for divisionen[1].
| Klasser |
- Bregner (Polypodiopsida, Pteropsida eller Filicopsida)
- Marattiopsida
- Padderokplanter (Equisetopsida)
- Psilotopsida
| Pteridophyta | |
|---|---|
![]() Marattia salicina | |
| Videnskabelig klassifikation | |
| Rige | Plantae (Planter) |
| Underrige | Embryophyta (Stængelplanter) |
| (urangeret) | Tracheobionta (Karplanter) |
| Division | Pteridophyta |
| Hjælp til læsning af taksobokse | |
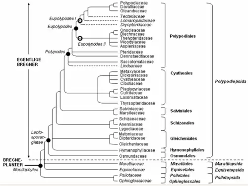
Fylogenetisk placering

Fylogenetisk træ, som viser slægtskab inden for bregner og bregnelignende planter. Det botaniske navn på hver fylogenetiske klade ses til venstre, mens navn på familiernes navne findes i midten, efterfulgt af navne på ordener og klasser mod højre. Jf. Smith m.fl.: A classification for extant ferns, 2006.
Diagrammet herunder viser Pteridophyta placering indenfor Karplanterne. Pteridophyta ses at være en (primitivere) søstergruppe til Frøplanterne. Diagrammet nedenfor til højre viser forholdene indenfor Karplanterne.
- Ulvefodsplanter (Lycopodiophyta)
- Andre karplanter end Lycopodiophyta
- Bregneplanter (Pteridophyta)
- Psilotopsida
- Andre bregneplanter end Psilotopsida
- Padderok-klassen (Equisetopsida, tidligere: Sphenopsida)
- Marattiopsida
- Bregne-klassen (Polypodiopsida, tidligere: Pteropsida eller Filicopsida)
- Frøplanter (Magnoliophyta, tidligere: Spermatophyta eller Spermatopsida)
- Bregneplanter (Pteridophyta)
- Note
| | Søsterprojekter med yderligere information:
|
| Portal:Botanik |
This article is issued from Wikipedia. The text is licensed under Creative Commons - Attribution - Sharealike. Additional terms may apply for the media files.
