Antibiotikum
Et antibiotikum (flertal antibiotika) er en kemisk forbindelse, som virker hæmmende (bakteriostatisk) eller dræbende (baktericidt) på mikroorganismer såsom bakterier, svampe eller protozoer. Normalt anvendes betegnelsen antibiotika kun om de stoffer, der har antibakteriel virkning. Effekten af en antibiotisk behandling vil være afhængig af antibiotikummets biotilgængelighed samt evt. bakteriens evne til enten at aktivt at udskille eller nedbryde antibiotikummet. Overdreven eller forkert brug af antibiotika kan forøge bakteriernes evne til at udskille eller inaktivere antibiotika, hvilket fører til antibiotikaresistens. Antibiotika kan gives enten som piller til oral indtagelse, sprøjtes direkte ind i blodårerne (intravenøst) eller anvendes lokalt som fx øjensalve.
Denne artikel bør gennemlæses af en person med fagkendskab for at sikre den faglige korrekthed.


Det mest anvendte og bedst kendte antibiotikum er penicillin og dets derivater, der er af typen β-lactamantibiotika. Sulfonamider var de først fundne syntetiske antibiotika. De fleste antibiotika fremstilles biologisk vha. forskellige mikroorganismer. Et eksempel er penicilliner, som produceres i svampekulturer. Alexander Flemings oprindelige kultur af skimmelsvampen dannede kun penicillin i så små mængder, at det tog over et år at fremstille penicillin nok til de første forsøg. I nutidens industrielle produktion kan man lave op til flere tusinde mikrogram pr. milliliter. Penicillin fremstilles ved gæring i gæringstanke. Herefter filtreres svampekulturen fra væsken, som indeholder penicillinet. Derefter udtrækkes lægemidlet fra væsken.
Klassificering af antibiotika
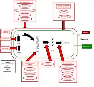
Antibiotika kan klassificeres efter deres virkemåde.
- Antibiotika, der hæmmer bakteriens cellevægsyntese.
- Antibiotika, der hæmmer bakteriens proteinsyntese.
- Antibiotika med virkning på struktur og funktion af bakteriens cellemembran
- Fx polymyxiner og daptomycin
- Fx fluorquinoloner og metronidazol
- Antimetabolitter med virkning på bakteriens folsyresyntese
- Fx sulfonamider og trimethoprim
Overforbrug
Danmark er et af de lande i verden, der bruger mindst antibiotika, men alligevel er der sket en stigning på knapt 30% af den antibiotika, der udskrives af de praktiserende læger (2002-2012). Nye regler skal begrænse antibiotikaforbruget.[1]
I sammenligning med Danmark er der mange steder et stort overforbrug af antibiotika[2] Overforbruget ytrer sig ved for lang (eller for kort) anvendelse af antibiotika i for store (eller for små) mængder og med antibiotika, der ikke er aktivt over for den pågældende infektion. Overforbruget medfører at der fremelskes eller udvikles bakterier, som er modstandsdygtige over for antibiotika. Det endelige resultat kan derfor blive at helt almindelige infektioner, f.eks. lungebetændelse, ikke kan behandles, og patienter vil dø af deres infektioner.
Antibiotikaresistens
Al brug af antibiotika vil medføre et selektionspres, der gør at de følsomme mikroorganismer dør og de resistente trives. Resistens fremkaldes således over tiden ved utilstrækkelig eller overdreven behandling. Multiresistens opstår ved at en bakterie med et antibiotika-nedbrydende enzym får overført genet for et andet antibiotika-nedbrydende enzym, og derfor ikke kan behandles med to typer antibiotika. Denne proces kan fortsætte og slutte med bakterier, der er resistente over for alle kendte antibiotika.
I Danmark er der i landbrugets svineproduktion et meget stort forbrug af antibiotika, som medvirker til selektionspresset ved antibiotika-rester i miljøet og i fødevarerne. I 2010 brugte det danske landbrug i alt 100,3 ton antibiotika, og trods større produktion kunne der konstateres et fald i forbruget til 81,4 ton i 2011[3]. Forbruget af antibiotika er blevet et politisk emne.[4]
Antibiotikaliste
Fortegnelse over antibiotika, hvis forbrug i primærsektoren (praktiserende læger og speciallæger, inkl. plejehjem) i Danmark dokumenteres i Antibiotikabarometeret[5]
- J01AA Tetracykliner
- J01AA02 Doxycyklin, J01AA04 Lymecyklin, J01AA06 Oxytetracyklin, J01AA07 Tetracyklin
- J01CA Penicilliner med udvidet spektrum
- J01CA02 Pivampicillin, J01CA04 Amoxicillin, J01CA08 Pivmecillinam
- J01CE Betalactamase følsomme penicilliner
- J01CF Betalactamase resistente penicilliner
- J01CF01 Dicloxacillin, J01CF05 Flucloxacillin
- J01CR Komb. af penicilliner, inkl. beta-lactamase hæm.
- J01CR02 Amoxicillin og enzymhæmmer
- J01D Cefalosporiner og beslægtede substanser
- J01DC02 [Cefuroxim
- J01EA Trimethoprim og derivater
- J01EA01 Trimethoprim
- J01EB Sulfonamider med kort virkningstid
- J01EB02 Sulfamethizol
- J01EE Sulfonamid og trimethoprim inkl. derivater i komb.
- J01EE01 Sulfamethoxazol og trimethoprim
- J01FA Makrolider
- J01FA01 Erythromycin, J01FA06 Roxithromycin, J01FA09 Clarithromycin, J01FA10 Azithromycin
- J01FF Lincosamider
- J01FF01 Clindamycin
- J01MA Fluorquinoloner
- J01MA01 Ofloxacin, J01MA02 Ciprofloxacin, J01MA14 Moxifloxacin
- J01X Andre antibakterielle midler til systemisk brug
- J01XC01 Fusidinsyre, J01XE01 Nitrofurantoin, J01XX05 Methenamin, J01XX08 Linezolid
Andre antibiotika omfatter
- Penicillinerne Penicillin G, Benzylpenicillin og Ampicillin;
- Cefalosporinerne Cefotaxim, Ceftriaxon, Ceftazidim og Cefalexin;
- Aminoglykosiderne Gentamicin og Streptomycin;
- Fluorquinolonerne Ciprofloxacin, Moxifloxacin og Ofloxacin;
- Glycopeptidet Vancomycin;
- Metronidazol; Klorhexidin; Chloramphenicol; Klorhexidin
Nye antibiotika
I takt med sygdomsbakteriers øgede antibiotikaresistens, stiger behovet for nye former for antibiotika, der ikke ligner eller er kemisk beslægtet med de anvendte midler. Igennem en længere årrække er der ikke fundet og udviklet nye antibiotika. Derfor undersøges alternative kilder som mikrobiomer i jorden og på insekter, hvor der er fundet lovende kandidater til fremtidens antibiotika som mycangimycin og cyphomycin.[6]
Eksterne henvisninger
- Forsker: Overvej at droppe antibiotika mod første mellemørebetændelse Videnskab.dk 2012
- Tema om antibiotika, Statens Seruminstitut
- Mindre antibiotika trods mange flere svin
- Landbrugets forkerte fortælling om antibiotika. DR/dk
- Antibiotikabarometeret, Statens Seruminstitut, løbende opdateret
- The antimicrobial potential of Streptomyces from insect microbiomes. Nature Com. 2019
- Antibiotikaforbrug og resistens, Statens Seruminstitut
- Tema om antibiotikaforbrug, Statens Seruminstitut
- Antibiotika – kun når nødvendigt, Netpatient
- Antibiotikarester i kød giver farlige spegepølser. Det sundhedsvidenskabelige fakultet, Københavns Universitet Arkiveret 8. november 2016 hos Wayback Machine
- Liste over antibiotika med opgørelse af kemiske egenskaber, Biosite
- Insect Antibiotics -- Resistance Is Futile! Cecropin A Bypasses Outer Defenses To Kill Bacteria From The Inside, ScienceDaily 2003
- Fire bakterier i dine tarme kan afsløre, om du bliver fed. Videnskab.dk 2013
- Could the future of antibiotics lie at the bottom of the sea? Science Dump Arkiveret 5. marts 2016 hos Wayback Machine
![]() |
Wikimedia Commons har medier relateret til: |
