Netværksanalysator
En netværksanalysator er et avanceret måleinstrument anvendt til at måle på elektroniske delkredsløb. Det anvendes på stort set alle delkredsløb, som arbejder på høje frekvenser, typisk radio delkredsløb.
Den kan f.eks. anvendes til at måle responsen af et elektronisk filter, eller til at måle hvor godt tilpasset en radioantenne er til en radiosender.
Der er to hovedtyper af netværksanalysatorer. Den ene er en vektor-netværksanalysator (VNA), den anden er en skalar-netværksanalysator (SNA).
En VNA er mere avanceret end en SNA, fordi den i udover at måle amplituden (skalaren) også udfører fasemålinger. Herudover er målekablernes længde og type en kritisk del af måleprocessen.
PC baseret netværksanalysator

Fra ca. år 2000 er der dukket flere PC baserede netværksanalysatorer frem[1][2] nogle endda som selvbyg.[3][4][5] Man bør være opmærksom på om softwaren til netværksanalysatoren virker fornuftigt. Fordelen ved en PC baseret netværksanalysator er at den kan være fleksibel.
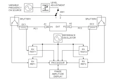
Arkitektur

* Signalgeneratoren i teksten - er "Variable frequency CW source" på figuren.
* Lokaloscillatoren i teksten - er "Reference oscillator" på figuren.
* De 4 kasser der starter med "RX" er signalblandere.
* Der er to retningskoblere i figuren der er mærket DC1 og DC2.
* Der er to effektdelere på figuren mærket Splitter1 og Splitter2.
I en PC-baseret netværksanalysator vil:
* "Processor" på figuren være delt i to (lokaliteter); PCens netværksanalysator program, som kommunikerer via en databus (f.eks. USB), til netværksanalysatorenhedens hjælpe mikrocontrollere.
* I PCen vil et vindue på skærmen vise "Phase Amplitude display".
En netværksanalysators grundlæggende arkitektur omfatter en signalgenerator, en testopsætning, og en eller flere specialiserede modtagere. I nogle testopsætninger er enhederne distinkte instrumenter.
Se S-parametre.
Signalgenerator
Netværksanalysatoren behøver et test-signal; en signalgenerator eller en alternativ signalkilde vil yde den. Ældre netværksanalysatorer havde ikke deres egne indbyggede signalgenerator, men havde muligheden til at styre en separat egnet signalgenerator ved at anvende, for eksempel, en databus (typisk en GPIB-forbindelse). Næsten alle moderne netværksanalysatorer har indbygget signalgenerator. Højydelses netværksanalysatorer har to indbyggede signalkilder. To indbyggede signalkilder er anvendeligt ved:
- test af en signalblander, hvor en kilde genererer højfrekvenssignalet – og en anden kilde genererer lokaloscillatorsignalet.
- En anden test er f.eks. forstærker intermodulationstest, hvor to frekvenser er nødvendig for at teste.
Testopsætning
Testopsætningen tager signalgeneratorens output og sender den til enheden der skal testes (DUT – Device under test), og sender signaler der skal måles til modtagerne.
Testopsætning deler ofte kildesignal i to dele – hvor et ét anvendes som referencesignal. I en SNA, kan referencesignalet sendes til en diodedetektor (modtager) hvis output sendes sendes til signalgeneratorens automatiske styrkestyring (ALC – Automatic Level Control). Resultatet er bedre styring af signalgeneratorens output og bedre målenøjagtighed. I en VNA, sendes referencesignalet til modtagerne, da det behøves som en fasereference.
Retningskobler (eng. directional coupler). To modstandsbaserede effektdelere.
Nogle mikrobølge testopsætninger omfatter radiomodtager signalblandere (f.eks., testopsætninger til HP 8510).
Testopsætningen kan også indeholde retningskoblere til at måle reflekterede signaler.
Transmissions/refleksions testopsætninger.
S-parameter testopsætninger.
Modtagere
Modtagerne udfører målingerne. En netværksanalysator vil have en eller flere modtagere forbundet til dens testporte. Referencetestporten bliver normalt mærket med R – og de primære testporte med A, B, C,.... Nogle netværksanalysatorer vil dedikere en separat modtager til hver testport, mens andre deler en eller to modtagere mellem portene. R-modtageren kan designes til at være mindre følsom end modtagere anvendt på de andre testporte.
I SNA måler modtagerne kun signalstyrkerne. En modtager kan være detektordiode (ligesom i en diodemodtager) som fungere ved testfrekvensen. Den simpleste SNA vil have en enkelt testport, men flere nøjagtige målinger når en referenceport også anvendes. Referenceporten vil kompensere for signalstyrkevariationer i testsignalet ved målegrænsefladen. Det er muligt at dele en enkelt detektor og anvende den til både referenceporten og testporten ved at lave to måle omgange.
I VNA måler modtagerne både signalernes styrke og fase. VNA behøver et referencesignal (R) til at bestemme fasen, så en VNA behøver mindst to modtagere. Almindeligvis nedkonverteres referencesignalet og testsignalet for at lave målingerne ved en lavere frekvens. Fasen kan måles med en kvadraturdetektor. En VNA behøver mindst to modtager, men nogle vil have have 3 eller 4 modtagere for at tillade samtidig måling af forskellige parametre.
Der findes nogle VNA-arkitekturer (6-port) som afleder fase og signalstyrke fra kun effektmålinger.
Kilder/referencer
- TAPR Vector Network Analyzer
- "electronicspecifier.com: PC-based 3MHz to 3GHz Vector Network Analysers". Arkiveret fra originalen 10. januar 2011. Hentet 1. marts 2011.
- 2-250 MHz Synthesized Network Analyzer Project By: Steve Hageman
- n2pk.com: Vector Network Analyzer (VNA) Arkiveret 10. februar 2011 hos Wayback Machine, N2PK Standalone VNA - SVNA Arkiveret 2. juni 2013 hos Wayback Machine
- Både som selvbyg og færdig: SDR-Kits.net: DG8SAQ Vector Network Analyser – VNWA2.x Description Arkiveret 12. marts 2011 hos Wayback Machine, mydarc.de: DG8SAQ VNWA2.1+ Information Arkiveret 14. august 2010 hos Wayback Machine


